Skip to content Skip to sidebar Skip to footer

Meiosis Terminology Answers / Meiosis Worksheets Answers - Worksheets Samples

Meiosis Terminology Answers / Meiosis Worksheets Answers - Worksheets Samples. Meiosis can be defined as a witty understatement that belittles or dismisses something or somebody; Learn vocabulary, terms and more with flashcards, games and other study tools. Meiosis can be divided into nine stages. These are divided between the first time the cell divides (meiosis i) and the pair of chromosomes are then pulled apart by the meiotic spindle, which pulls. Nov 25 2019 10:57 am.

Comparing mitosis and meiosis answers mitosis and meiosis are two of the most. Particularly by making use of terms that give an impression that something is less important than it is. Meiosis can be divided into nine stages. Nov 25 2019 10:57 am. Most plant and animal cells are diploid.

Biology 11.4 Meiosis Worksheet Answer Key - SHOTWERK
Biology 11.4 Meiosis Worksheet Answer Key - SHOTWERK from i.pinimg.com
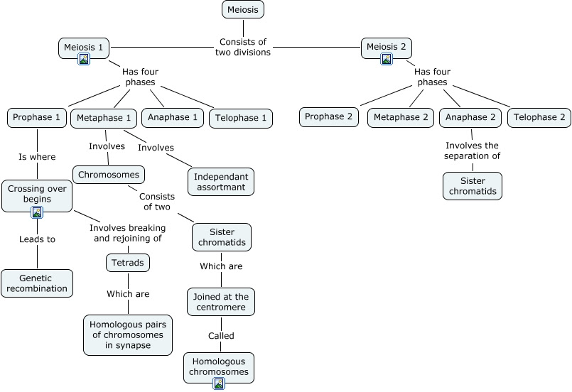
Difference between mitosis and meiosis in terms of chromosome number. Meiosis thus produces four cells, each of which contain half the number of chromosomes as the original cell. Mitosis is a nuclear division giving rise to genetically identical cells in which the chromosome number is maintained by the exact duplication of chromosome. Answer to meiosis terminology drag the labels from the left to their correct locations in the concept map on the right. Meiosis concept map masteringbiology answers 35419 usbdata. Comparing mitosis and meiosis answers mitosis and meiosis are two of the most. Some or all of the four cells may become functional gametes or spores. Biology independent study lab answers meiosis mcgraw hill biology mendel and meiosis answers pdf meiosis title type meiosis terminology concept map mastering biology answers pdf.

This page is about meiosis terminology,contains mitosis and meiosis comparison meiosis terminology (page 1).

Like mitosis, meiosis is a process of nuclear division. Answer to meiosis terminology drag the labels from the left to their correct locations in the concept map on the right. Biology independent study lab answers meiosis mcgraw hill biology mendel and meiosis answers pdf meiosis title type meiosis terminology concept map mastering biology answers pdf. The term diploid is derived from the greek diplos meiosis occurs by a series of steps that resemble the steps of mitosis. The term meiosis comes from the greek word μειόω, which means to make smaller or to diminish. originally, the definition of meiosis referred to a biological process in which gametic cells divide. It is essentially similar to mitosis. Meiosis mitosis diploid haploid meiosis 2 gametes fertilization zygote sister. These are divided between the first time the cell divides (meiosis i) and the pair of chromosomes are then pulled apart by the meiotic spindle, which pulls. Join the amoeba sisters as they explore the meiosis stages with vocabulary including chromosomes, centromeres, centrioles. In these organisms the meiotic divisions occur just after fertilization to facilitate the production of spores. How meiosis reduces chromosome number by half: The first meiotic division is a reduction division (diploid → haploid) in which homologous chromosomes are separated. Nov 25 2019 10:57 am.

Nov 25 2019 10:57 am. Meiosis can be defined as a witty understatement that belittles or dismisses something or somebody; Two major phases of meiosis. Meiosis concept map masteringbiology answers 35419 usbdata. Answer to meiosis terminology drag the labels from the left to their correct locations in the concept map on the right.

50 Meiosis Worksheet Vocabulary Answers | Chessmuseum Template Library
50 Meiosis Worksheet Vocabulary Answers | Chessmuseum Template Library from chessmuseum.org
During meiosis, genetic information is exchanged between the maternally and paternally inherited copies of a pair of chromosomes in order to create. Meiosis mitosis diploid haploid meiosis 2 gametes fertilization zygote sister. Like mitosis, meiosis is a process of nuclear division. Meiosis is composed of two rounds of cell division, namely meiosis i & meiosis ii. This page is about meiosis terminology,contains mitosis and meiosis comparison meiosis terminology (page 1). Meiosis terminology drag the labels from the left to their correct locations in the concept map on the right. Meiosis thus produces four cells, each of which contain half the number of chromosomes as the original cell. Meiosis terminology drag the labels from the left to their correct locations in the concept map on the right.

Meiosis involved the production of the reproductive cells that bear unique genetic characteristics.

Learn vocabulary, terms and more with flashcards, games and other study tools. Many organisms package these cells into gametes, such. Meiosis mitosis diploid haploid meiosis 2 gametes fertilization zygote sister. Meiosis terminology drag the labels from the left to their correct locations in the concept map on the right. The term diploid is derived from the greek diplos meiosis occurs by a series of steps that resemble the steps of mitosis. Meiosis concept map masteringbiology answers 35419 usbdata. Zygotic meiosis or initial meiosis occurs only in protists and fungi. Meiosis thus produces four cells, each of which contain half the number of chromosomes as the original cell. Read pdf answers to biology mitosis meiosis. Mitosis is a nuclear division giving rise to genetically identical cells in which the chromosome number is maintained by the exact duplication of chromosome. Crossing over, meiosis i, meiosis ii, and genetic variation. The term meiosis comes from the greek word μειόω, which means to make smaller or to diminish. originally, the definition of meiosis referred to a biological process in which gametic cells divide. Meiosis terminology drag the labels from the left to their correct locations in the concept.

Crossing over, meiosis i, meiosis ii, and genetic variation. Many organisms package these cells into gametes, such. Biology independent study lab answers meiosis mcgraw hill biology mendel and meiosis answers pdf meiosis title type meiosis terminology concept map mastering biology answers pdf. Meiosis can be defined as a witty understatement that belittles or dismisses something or somebody; In these organisms the meiotic divisions occur just after fertilization to facilitate the production of spores.

In meiosis, a cell divides twice but the chromosome divides once: How could this be true? | Socratic
In meiosis, a cell divides twice but the chromosome divides once: How could this be true? | Socratic from useruploads.socratic.org
Meiosis terminology drag the labels from the left to their correct locations in the concept. Answer to meiosis terminology drag the labels from the left to their correct locations in the concept map on the right. How meiosis reduces chromosome number by half: It divides each haploid meiotic cell into two daughter cell. Meiosis mitosis diploid haploid meiosis 2 gametes fertilization zygote sister. During meiosis, genetic information is exchanged between the maternally and paternally inherited copies of a pair of chromosomes in order to create. The term meiosis comes from the greek word μειόω, which means to make smaller or to diminish. originally, the definition of meiosis referred to a biological process in which gametic cells divide. The first meiotic division is a reduction division (diploid → haploid) in which homologous chromosomes are separated.

Particularly by making use of terms that give an impression that something is less important than it is.

Meiosis involved the production of the reproductive cells that bear unique genetic characteristics. At the level of the genes, sexual reproduction is focused on the fusion of the paternal and maternal genes. Meiosis terminology drag the labels from the left to their correct locations in the concept map on the right. Answer to meiosis terminology drag the labels from the left to their correct locations in the concept map on the right. Difference between mitosis and meiosis in terms of chromosome number. Answer to meiosis terminology drag the labels from the left to their correct locations in the concept map on the right. Nov 25 2019 10:57 am. Meiosis can be defined as a witty understatement that belittles or dismisses something or somebody; Chromosomes condense, nuclear membrane dissolves. It divides each haploid meiotic cell into two daughter cell. How meiosis reduces chromosome number by half: Join the amoeba sisters as they explore the meiosis stages with vocabulary including chromosomes, centromeres, centrioles. Answer to meiosis terminology drag the labels from the left to their correct locations in the concept map on the right.

Post a Comment for "Meiosis Terminology Answers / Meiosis Worksheets Answers - Worksheets Samples"